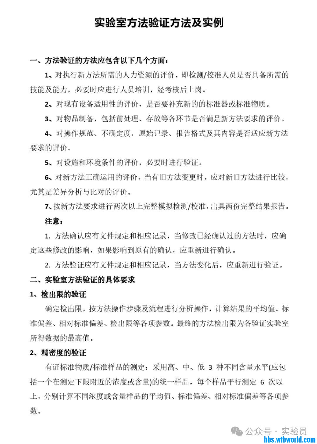
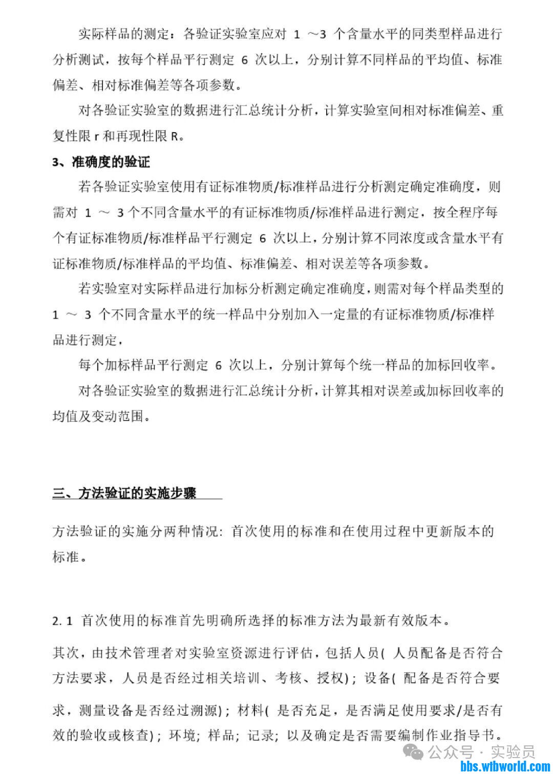
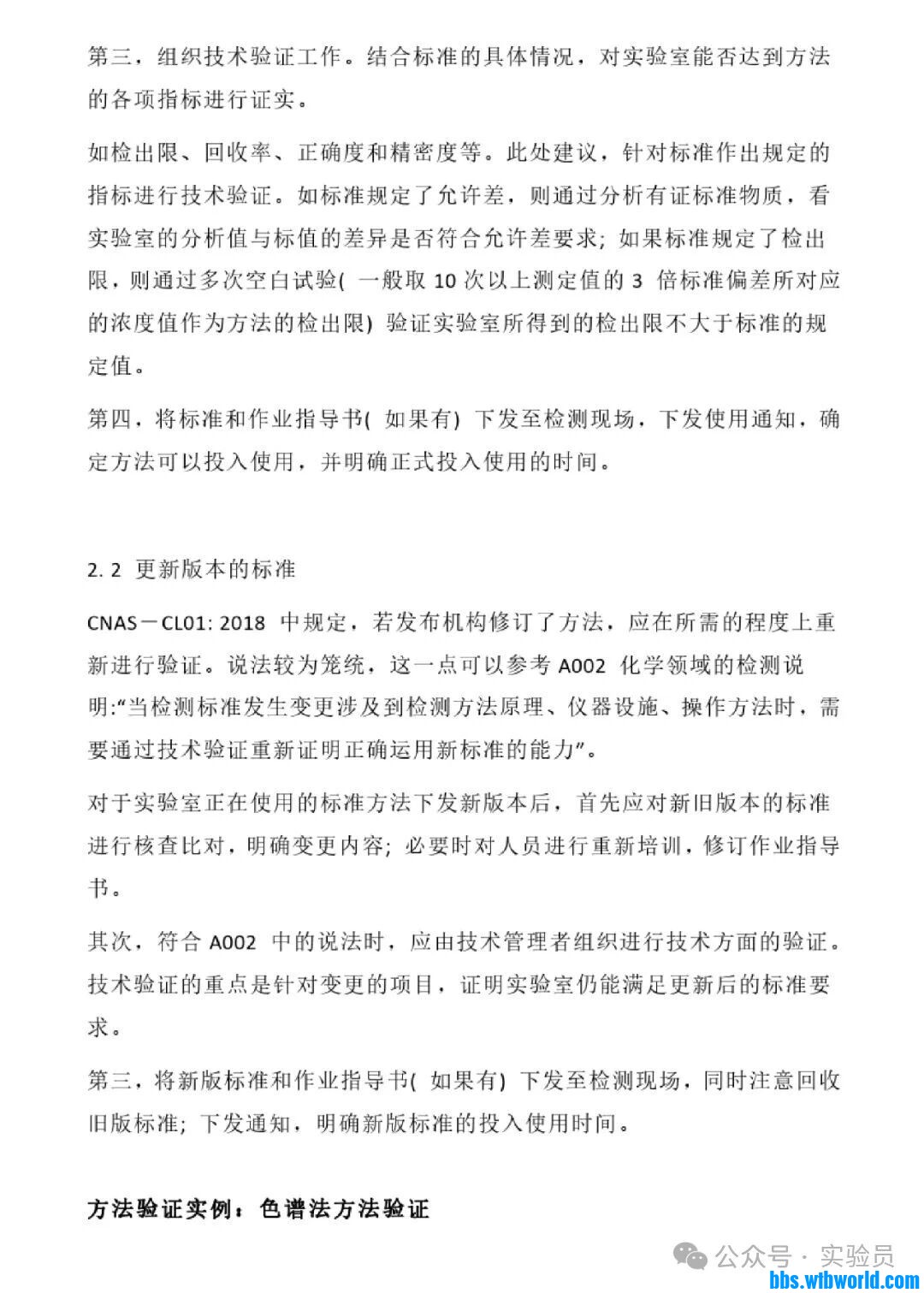
实验室方法验证方法

[复制链接]
查看241 | 回复3 | 2025-12-27 19:49:48 | 显示全部楼层 |阅读模式
2937101f60e0d5f81c95b446522b8a0e.jpg 3781a5e0f863f72ac670f04c9dc5a62b.jpg c852b8a61965c30a6538f96f4a11bbc1.jpg
回复

使用道具 举报

可爱杰 | 2025-12-29 14:57:52 来自手机 | 显示全部楼层
老师可以帮我指导一下方法验证报告检测方法吗
回复

使用道具 举报

渡口 | 2025-12-29 16:00:09 | 显示全部楼层
可爱杰 发表于 2025-12-29 14:57
老师可以帮我指导一下方法验证报告检测方法吗

你是第三方还是
回复

使用道具 举报

可爱杰 | 2026-2-1 05:02:12 来自手机 | 显示全部楼层
渡口 发表于 2025-12-29 16:00
你是第三方还是

是的,一个新人
回复

使用道具 举报

您需要登录后才可以回帖 登录 | 注册 微信登录

本版积分规则