总磷化验预处理

[复制链接]
查看600 | 回复18 | 2025-11-22 15:29:56 来自手机 | 显示全部楼层 |阅读模式
请问一下,污泥老化二沉池面有一些浮泥,然后就在想总磷检测预处理能不能过滤麽
回复

使用道具 举报

风603617 | 2025-11-22 19:25:31 来自手机 | 显示全部楼层
可以吧,不然测得带泥也没有意义呀
回复

使用道具 举报

Secretariat | 2025-11-22 19:36:06 来自手机 | 显示全部楼层
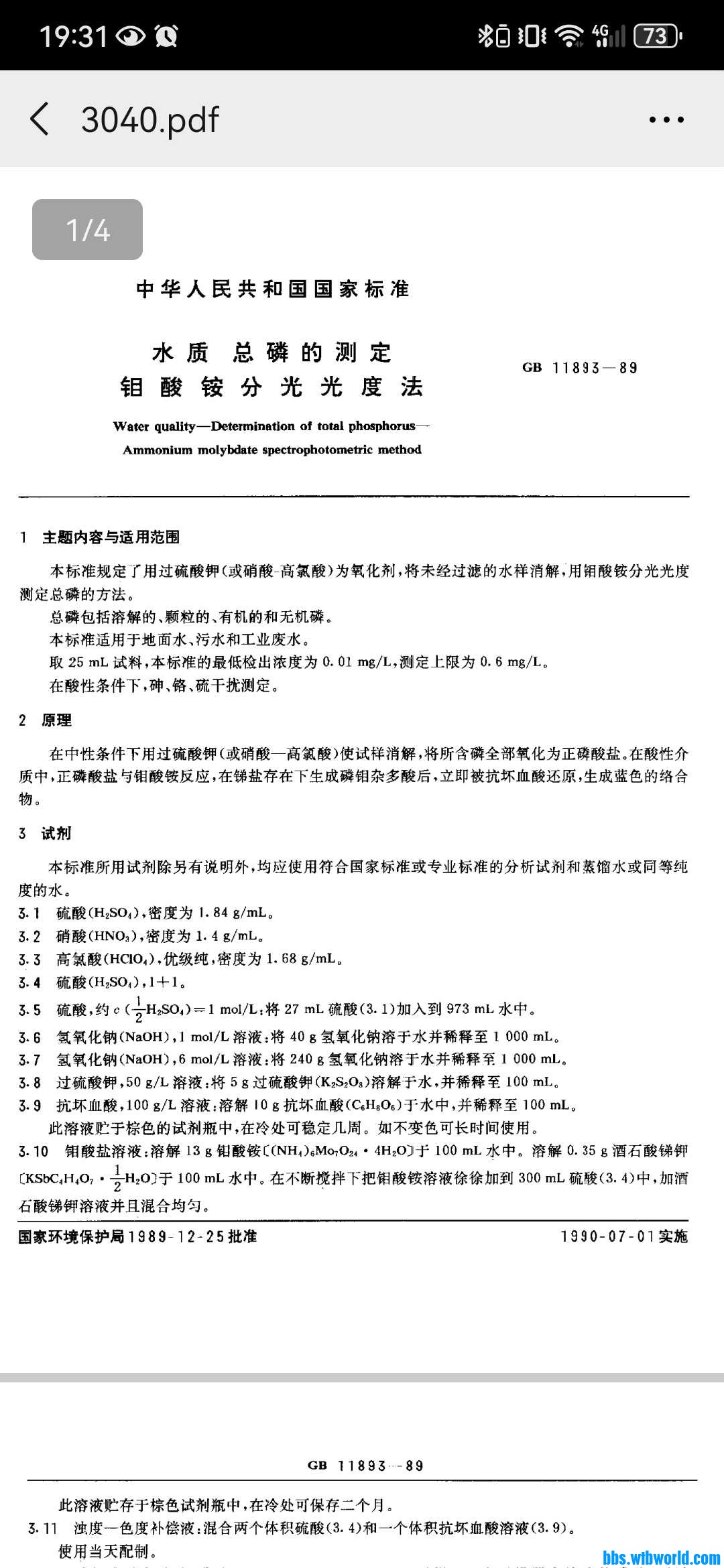
当从标准的角度,它规定是未经过滤的水样!
Screenshot_20251122_193135_com.tencent.mm.jpg
绿水青山就是金山银山
回复

使用道具 举报

Secretariat | 2025-11-22 19:36:57 来自手机 | 显示全部楼层
风603617 发表于 2025-11-22 19:25
可以吧,不然测得带泥也没有意义呀

测水样的总磷是包含了在污泥里面的磷
绿水青山就是金山银山
回复

使用道具 举报

放牛班班长 | 2025-11-23 07:52:11 来自手机 | 显示全部楼层
直接消解就行,不过滤
回复

使用道具 举报

阿土 | 2025-11-23 09:49:38 来自手机 | 显示全部楼层
Secretariat 发表于 2025-11-22 19:36
当从标准的角度,它规定是未经过滤的水样!

是的,所以我在想怎么撇去浮泥的干扰
回复

使用道具 举报

阿土 | 2025-11-23 09:50:22 来自手机 | 显示全部楼层
风603617 发表于 2025-11-22 19:25
可以吧,不然测得带泥也没有意义呀

标准是不用过滤的
回复

使用道具 举报

渡口 | 2025-11-23 11:21:16 | 显示全部楼层
如果是测可溶性的  我觉得可以   
回复

使用道具 举报

渡口 | 2025-11-23 11:27:16 | 显示全部楼层
如果包含泥里面的   可以洗泥的 先过滤  然后用纯水洗漏斗里的污泥  滤液并到一起  再去浓缩  就是麻烦些  
回复

使用道具 举报

阿土 | 2025-11-24 16:04:28 来自手机 | 显示全部楼层
渡口 发表于 2025-11-23 11:27
如果包含泥里面的   可以洗泥的 先过滤  然后用纯水洗漏斗里的污泥  滤液并到一起  再去浓缩  就是麻烦些   ...

洗泥这样就真的太麻烦了
回复

使用道具 举报

您需要登录后才可以回帖 登录 | 注册 微信登录

本版积分规则