如何计算厌氧停留时间 有没有计算公式

[复制链接]
查看394 | 回复4 | 2025-10-23 10:11:21 来自手机 | 显示全部楼层 |阅读模式
如何计算厌氧停留时间  有没有计算公式
回复

使用道具 举报

Secretariat | 2025-10-23 10:16:27 来自手机 | 显示全部楼层
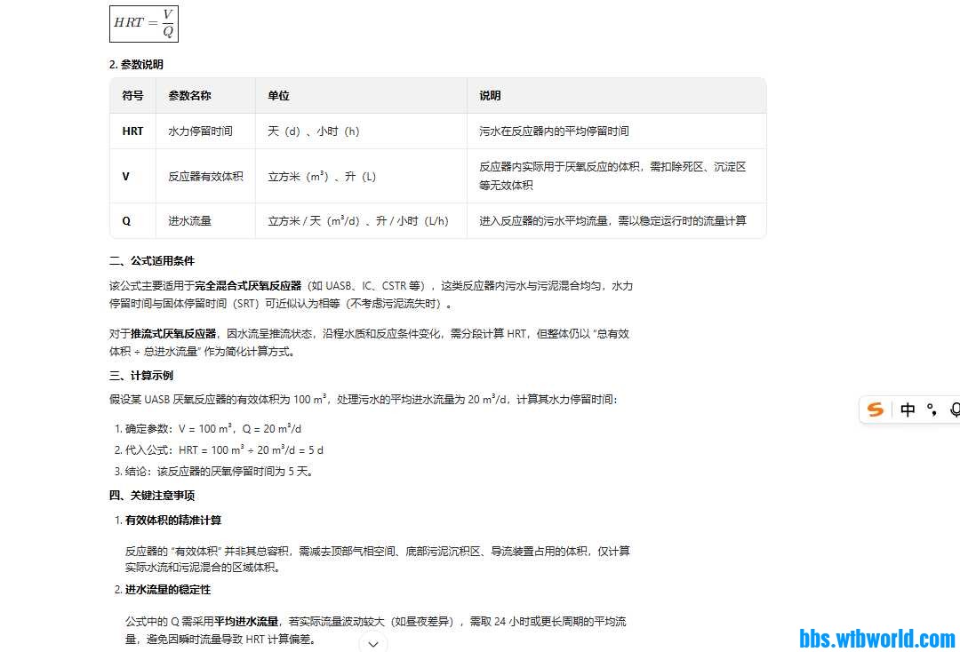
我帮你Ai了,可以算了,按照你实际运行的数据来算
mmexport1761185735428.png
绿水青山就是金山银山
回复

使用道具 举报

亡羊补牢 | 2025-10-23 10:19:01 来自手机 | 显示全部楼层
Secretariat 发表于 2025-10-23 10:16
我帮你Ai了,可以算了,按照你实际运行的数据来算

感谢[抱拳]
回复

使用道具 举报

寻梦少年 | 2025-10-23 10:34:31 | 显示全部楼层
Secretariat 发表于 2025-10-23 10:16
我帮你Ai了,可以算了,按照你实际运行的数据来算

这个AI的结果蛮全面的,通俗易懂
回复

使用道具 举报

放牛班班长 | 2025-10-23 11:35:16 来自手机 | 显示全部楼层
室外排水设计标准里面,有停留时间要求,可以参考。
回复

使用道具 举报

您需要登录后才可以回帖 登录 | 注册 微信登录

本版积分规则