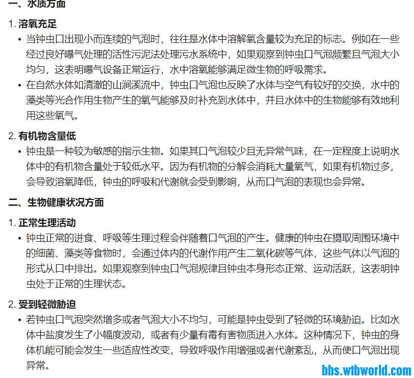
设为首页
收藏本站
开启辅助访问
切换到窄版
扫一扫访问当前网址
登录
注册
微信扫一扫,快速登录
社区
BBS
获取积分
积分商城
信息中心
搜索
搜索
本版
帖子
用户
WTB环保社区
»
社区
›
技术专区
›
微生物镜检
›
请教几个镜检问题
1
2
/ 2 页
返回列表
发新帖
请教几个镜检问题
[复制链接]
放牛班班长
|
2025-4-7 09:03:50
|
显示全部楼层
回复
使用道具
举报
1
2
/ 2 页
返回列表
发新帖
高级模式
B
Color
Image
Link
Quote
Code
Smilies
您需要登录后才可以回帖
登录
|
注册
本版积分规则
发表回复
回帖并转播
回帖后跳转到最后一页
浏览过的版块
标准规范
水质化验
文档资料
技术支持
技术支持团队成员
回复楼主
返回列表
工艺交流
微生物镜检
膜技术交流
水质化验
调试日志
悬赏
图文推荐
硝化系统快速恢复的案例分享!
2022-09-11
生化系统浅见
2021-08-25
求助大神们板框压滤机压泥泥饼不成型
2021-09-16
好氧池溶解氧一直升高
2023-02-03
进水COD 800到1200,氨氮35,总氮45,总磷的话0.8
2025-09-24
热门排行
1
环评中的工艺变更有做过的没?
2
这曝气量怎么样,给力不
3
各位老师看一下这些都是什么
4
【调研】污水处理一线工程师,大家最缺什么
5
罗茨风机整机生锈 完整处理方案
6
寻找做水处理工艺的专家
7
sv30污泥上浮
8
进水ph正常,好氧池ph持续偏低(5-6)是怎
9
一体化设备出水发黄
10
好氧泥少,不投菌的情况下怎么快速养泥