好氧SV30沉降情况

[复制链接]
心中有爱,眼中 | 2025-2-25 11:09:49 来自手机 | 显示全部楼层
莫195****1438【警告:为防范风险,号码已自动隐藏,请通过微信(非手机号同号)沟通,友情提示:网络交易有风险,请查辩真假再联系!】
发表于 2025-2-25 10:10

是的,看来偷师学艺有进步了,比较接近你的说法的

多亏你们指导的好😂,和你们打交道是真能学东西
回复

使用道具 举报

碧海王 | 2025-2-25 11:27:57 来自手机 | 显示全部楼层
渡口 发表于 2025-2-25 08:31
大王  卷毡也可以? 没明白

Screenshot_20250225_112542_edit_5168759264661970.jpg
污泥沉降表面绒毛样的东西,叫法不一样。
为人类奉献碧水蓝天,给未来留下更多资源!
回复

使用道具 举报

渡口 | 2025-2-25 16:50:42 | 显示全部楼层
碧海王 发表于 2025-2-25 11:27
污泥沉降表面绒毛样的东西,叫法不一样。

明白了   界面看着像地毯 毛茸茸的   颗粒感不明显
回复

使用道具 举报

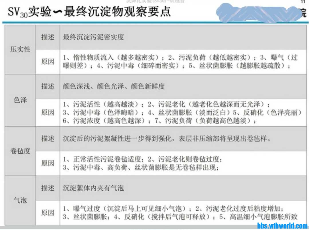
碧海王 | 2025-2-25 23:24:13 来自手机 | 显示全部楼层
渡口 发表于 2025-2-25 16:50
明白了   界面看着像地毯 毛茸茸的   颗粒感不明显

Screenshot_20250225_112101.jpg
是的      观察要点分享下   
为人类奉献碧水蓝天,给未来留下更多资源!
回复

使用道具 举报

渡口 | 2025-2-26 08:00:39 | 显示全部楼层
碧海王 发表于 2025-2-25 23:24
是的      观察要点分享下

收到   谢谢大王分享
回复

使用道具 举报

您需要登录后才可以回帖 登录 | 注册 微信登录

本版积分规则