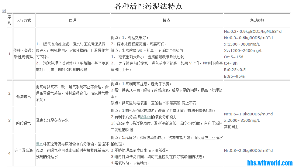
[其他] 各种活性污泥法特点

[复制链接]
查看603 | 回复0 | 2020-5-13 15:40:26 | 显示全部楼层 |阅读模式
各种活性污泥法特点
<>
预览已结束,请登录阅读全文。

本文共4页,您只能预览前4页,下载后可全文阅读

各种活性污泥法特点

各种活性污泥法特点

各种活性污泥法特点.doc

51 KB, 下载次数: 1

售价: 1 污托币  [记录]

各种活性污泥法特点

回复

使用道具 举报

本版积分规则